问题一:2018年4月1日执行二手车发票,旧的怎么处理?还可以继续开吗?
答:根据《国家税务总局关于增值税发票管理若干事项的公告》(国家税务总局公告2017年第45号),自2018年4月1日起,二手车交易市场、二手车经销企业和拍卖企业应当通过增值税发票管理新系统开具二手车销售统一发票。届时旧版二手车销售统一发票不再使用,请与税务局联系确定旧版二手车销售统一发票清理和缴销时间。
问题二:我们公司从农贸市场进一批玉米进行加工,可不可以自行开具农产品收购发票?
答:应确认销售方是否为农业生产者个人且销售农产品是自产。根据《关于农产品收购发票管理有关问题的公告》(厦门市国家税务局公告2016年第9号)第一条第(一)项“纳税人向农业生产者个人购买自产农产品,可以向主管国税机关申请领用收购发票。”第三条第(三)项规定,“农产品销售方身份不实或是农业生产者身份虚假的农产品收购发票不得抵扣进项税额。”
延伸:
(一)对于2016年9号公告第四条第(一)项的规定,“妥善保管购进农产品的购销合同或协议,并与收购发票内容对应,以备查验”。企业应主动与农业生产者沟通,实现每份收购发票均有相对应的购销合同或协议以备查验。
(二)对于2016年9号公告第一条第(三)项规定的要求,“对以季节性收购为主的纳税人,考虑其生产经营的特殊情况,在收购旺季主管国税机关可增加其收购发票的月供量,保证纳税人的生产经营不受影响,待收购旺季结束后再调减其收购发票的月供量”。
(三)根据2016年9号公告第三条第(三)项规定,“农产品销售方身份不实或是农业生产者身份虚假的农产品收购发票不得抵扣进项税额。”销售方是否为农业生产者个人决定了该业务能否开具收购发票。对于销售方为非农业生产者个人等不得开具收购发票的情况,已开具收购发票的应按照相关要求作废,已经申报进项税额的应作进项转出处理。
(四)2016年9号公告第三条第(三)项规定,开具收购发票所附原始凭证不全,不能证实购进农产品业务真实性的,不得抵扣进项税额。要求按规定妥善保管购进农产品的过磅单、检验单、入库单、运输费用结算单据、付款凭证、销售方身份证复印件、购销合同或协议等原始凭证,并与收购发票内容相对应,以备查验。
问题三:开给个人的普通发票,需不需要在备注栏填写购买方身份证号码?
答:国家税务总局公告2017年第16号第一条第一款规定,购买方为企业的,索取增值税普通发票时,应向销售方提供纳说人识别号或者统一社会信用代码。所称企业,包括公司、非公司制企业法人、企业分支机构、个人独资企业、合伙企业和其他企业。

延伸:
(一)根据国家税务总局公告2017年第16号,要求填写纳税人识别号的要求不适用以下几种情况:
●给个人开具普通发票的情形
●给政府机构及事业单位中的非企业单位开具发票情形
●购买方为国外客户的情形
●发票上没有购买方纳税人识别号栏次的非增值税普通发票开具情形
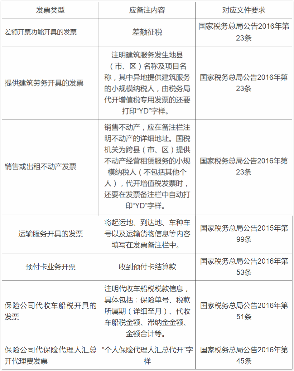
(二)发票备注栏应注意填写的几种情况:
问题四:我们公司有汽油批发业务,怎么开票的油量有限制呢?
答:根据《国家税务总局关于成品油消费税征收管理有关问题的公告》(国家税务总局公告2018年第1号)第一条第三项,“成品油经销企业某一商品和服务税收分类编码的油品可开具成品油发票的总量,应不大于所取得的成品油专用发票、海关进口消费税专用缴款书对应的同一商品和服务税收分类编码的油品总量。”纳税人应在增值税选择确认平台新增的成品油消费税管理模块中按规定录入期初数据及定期录入购进数据,该油品有多少存量,即能够供开具多少油量。
来源:厦门国税
撰稿:翔安区国税局



